您当前所在位置:首页 >> 工作动态 >> 公告通知
中国健康教育中心关于公开招聘
编内工作人员的公告
发布时间:2023-12-18   信息来源:中国健康教育中心人事处 阅读次数:
字体: 【

中国健康教育中心(以下简称“中心”)是国家卫生健康委员会直属事业单位。结合实际工作需要,本次公开招聘编内工作人员6名。现将有关事项公告如下:

一、单位简介

中心是中华人民共和国国家卫生健康委员会直属事业单位,负责健康教育与健康促进、卫生健康宣传领域的技术指导,开展相关理论与实践的研究,承担全国健康教育与健康促进、卫生健康宣传以及人口宣传教育活动的组织实施及信息管理、媒体联系、业务培训等有关技术和服务性工作。

二、招聘条件

1.具有中华人民共和国国籍。

2.遵守中华人民共和国宪法和法律,具有良好的道德品行和奉献精神。

3.热爱健康教育和卫生健康宣传事业。

4.具有岗位所需的专业知识和技能。

5.具有正常履行职责的身体条件。

6.具有北京市常住户口。

有以下情形之一者:曾受过刑事处罚、党纪政务处分,被开除党籍、公职的人员,被依法列为失信联合惩戒对象,在国家法定考试、各级公务员及事业单位招考中被认定有舞弊等严重违反纪律行为,还在禁考期的人员,不得报名。报名人员不得报考聘用后构成回避关系的招聘岗位。

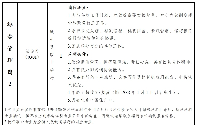
三、招聘岗位、数量及专业要求

四、招聘程序

(一)报名

1.报名截止日期:2023年12月31日。

2.报名方法:请填写《中国健康教育中心社会公开招聘应聘登记表》(见附件),并发送至邮箱:renshichucche@163.com。注意:请将登记表文件名修改为“姓名+岗位+专业”。

(二)资格审查

中国健康教育中心对报名材料进行资格审查,资格审查合格后,将会电话通知参加笔试人员,未入围笔试人员不再电话通知。通过资格审查人数与岗位招聘人数比例达到2:1方可进行笔试,达不到该比例的,视情况研究决定是否正常开展招聘,或者减少该岗位招聘人数或取消招聘。

(三)笔试

笔试具体时间、地点、要求等信息由中国健康教育中心另行通知。

(四)面试

根据笔试成绩按1:5的比例确定参加面试人选,不足1:5的,按照实际人数参加面试。笔试成绩不足60分的不列为面试人选。

面试前需出具单位同意报考函,面试具体事宜由中国健康教育中心另行通知。

(五)考察和体检

1.根据笔试、面试的综合成绩(笔试成绩*50%+面试成绩*50%)按岗位招聘人数1:1比例确定考察人选进行考察。面试成绩不足60分的不列为考察人选。

2.体检。统一组织考察合格人选进行体检和心理健康状况测试。体检、心理健康状况测试不合格人员不予录用。

3.因应聘人员放弃或考察、体检不合格等原因造成人选空缺,经研究,可视情况根据笔试、面试的综合成绩排名由高到低的顺序依次递补,或不再递补,减少该岗位招聘人数或取消该岗位招聘。

(六)公示

根据考察和体检结果,由中国健康教育中心确定拟聘用人员,分别在中国健康教育中心网站及相关平台上公示7个工作日。

(七)聘用

经公示无异议的,办理入职聘用手续。

五、注意事项

1.应聘人员应对提交的报名表有关信息的真实性负责。若提供虚假信息,一经查实,取消聘用资格。

2.请报名人员注意报名截止时间,逾期报名的,不再受理。

3.联系电话:010-64250024 汤老师。


附件:中国健康教育中心社会公开招聘应聘登记表


责任编辑:罗健


关注微信公众号
关注微信公众号
Produced By CMS 网站群内容管理系统 publishdate:2025-12-17 17:20:39